Bình chữa cháy khí FM200 220L 245L Air Giant
Liên hệ
Thông tin cơ bản
| Stt | Thông số kỹ thuật | Hệ thống 4.2Mpa | |
| 1 | Dung tích | 220L, 245L | |
| 2 | Mô hình thiết bị | QMP220/4.2, QMP245/4.2 | |
| 3 | Áp suất làm đầy | 4,2Mpa | |
| 4 | Tỷ lệ lấp đầy tối đa | 0,95kg/L | |
| 5 | Thời gian xả | 10 giây | |
| 6 | Quyền lực | DC24V/1.6A | |
| 7 | Thiết bị dẫn động nitơ | 6,0±1,0Mpa | |
| 8 | Môi trường lưu trữ xung quanh | Nhiệt độ: 0~50oC Độ ẩm tương đối: 97% |
|
| 9 | Tỷ trọng | 800m2 | |
| 10 | Thể tích | 3600m³ | |
Mô tả
Mặc dù FM200 là một phần mới và nhỏ trong chữa cháy bằng khí nhưng nó ngày càng trở nên phổ biến trên toàn thế giới. Vì những ưu điểm bẩm sinh – không mùi, không màu và không độc hại, hệ thống chữa cháy FM200 được coi là sự thay thế tốt nhất cho các dòng hệ thống chữa cháy loại halon phổ biến. Điểm hấp dẫn nhất là hệ thống chữa cháy FM200 không hề gây tổn hại đến tầng ozone dù chỉ có xác suất 1%. Mặc dù toàn bộ hệ thống trông rất phức tạp nhưng thực ra nó rất dễ cài đặt.
Thiết bị chữa cháy FM200 này phù hợp với phòng hoặc những nơi có người ở, vì nó sử dụng toàn bộ cách ngập để dập tắt đám cháy.
Các thành phần
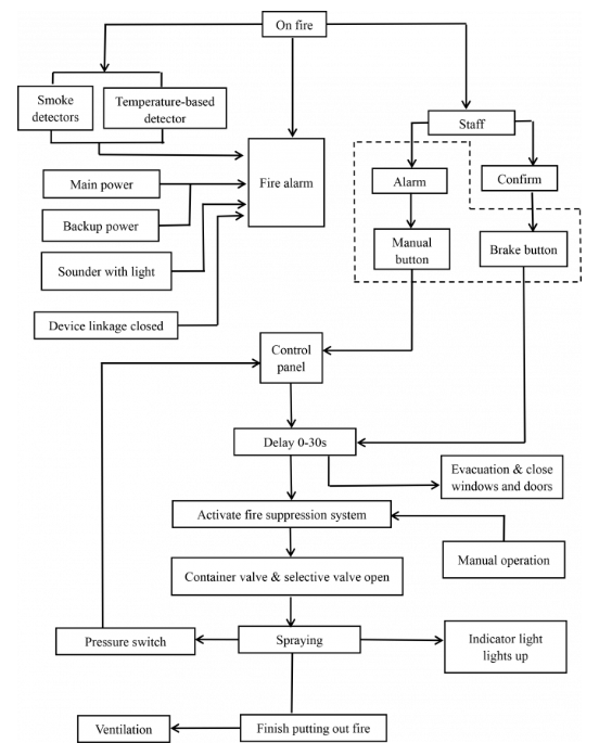
Nguyên lý làm việc
Ứng dụng
Hệ thống chữa cháy FM200 phù hợp với nhiều nơi và nhiều loại đám cháy. Sau đây là một số ví dụ để khách hàng tham khảo:
– Viễn thông và xử lý dữ liệu
– Phòng thiết bị chuyển mạch
– Ứng dụng y tế công nghệ cao
– Phòng máy tính
– Trung tâm viễn thông
– Hồ sơ và lưu trữ dữ liệu
– Thiết bị kiểm tra/hình ảnh
– Tài liệu tham khảo
– Phòng thí nghiệm hóa học










Đánh giá của khách hàng
Chưa có đánh giá nào cho sản phẩm này.